2022年6月10日,国产做爱视频
汤晓智教授课题组在Food Chemistry发表了题为Effects of Quinoa Protein Pickering Emulsion on the Properties, Structure and Intermolecular Interactions of Myofibrillar Protein Gel的研究论文,该论文以国产做爱视频
为第一单位,汤晓智教授和冯潇副教授为共同通讯作者。
肌原纤维蛋白(myofibrillar protein,MP)凝胶性能受添加剂、交联剂、热处理方法等多种因素影响,而Pickering乳液对MP凝胶交联、分子间相互作用、二级结构和二硫键构象的影响尚未明晰。本文研究藜麦蛋白Pickering乳液(quinoa protein Pickering emulsion,QPE)对MP凝胶的凝胶性质、蛋白质结构和分子间相互作用的影响。


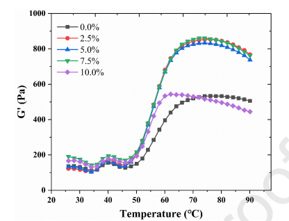
结果表明,与未添加QPE的MP凝胶相比,添加5.0%~7.5% QPE的MP凝胶在储能模量(G')、白度、凝胶强度和持水力(water holding capacity,WHC)方面表现出显著增加的趋势。添加的QPEs可以填补凝胶网络内的空隙,并与MP交联形成致密的凝胶结构。然而,过量的QPE添加(10.0%)会影响凝胶网络的连续性,并对MP凝胶性能产生负面影响。

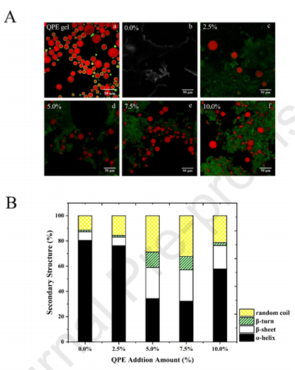
此外,随着QPE添加量从0.0%增加到7.5%,α-螺旋含量逐渐降低,而β-折叠、β-转角和无规卷曲的含量逐渐增加。此外,QPE的添加增加了总巯基和二硫键的含量,促进了二硫键构象由gauche-gauche-gauche向gauche-gauche-trans的转变。添加QPE后,MP凝胶的静电相互作用、氢键和疏水相互作用显著增强。
综上所述,5.0%~7.5% QPE的加入改善了MP凝胶的分子间相互作用和结构稳定性,增强了MP凝胶的凝胶化和WHC。
原文链接://doi.org/10.1016/j.foodchem.2022.133456